Overview
Ranked voting, commonly referred to as ranked-choice voting (RCV), plays a crucial role for unions by enabling voters to express multiple preferences. This mechanism not only enhances representation but also ensures that elected leaders genuinely reflect the majority’s views. The significance of RCV is illustrated through its capacity to promote inclusivity, reduce wasted votes, and foster a more civil campaigning environment. Ultimately, these attributes align seamlessly with the democratic values that unions are committed to upholding.
Furthermore, the implementation of RCV can transform the electoral landscape for unions, creating a more engaged and representative voter base. By allowing individuals to rank their choices, RCV mitigates the impact of strategic voting, thereby empowering voters to support their preferred candidates without fear of ‘wasting’ their votes. This shift not only bolsters voter confidence but also cultivates a political environment conducive to collaboration and constructive dialogue.
In addition, the adoption of ranked-choice voting can lead to more meaningful engagement among candidates, as they are incentivized to appeal to a broader audience rather than solely focusing on their base. This fosters a healthier democratic process where diverse perspectives are valued and considered. As union leaders, it is imperative to advocate for RCV, recognizing its potential to enhance electoral outcomes and strengthen the union’s voice in the political arena.
In conclusion, ranked-choice voting represents a pivotal advancement in the pursuit of democratic ideals within unions. By embracing this voting system, union leadership can ensure that the voices of their members are not only heard but also effectively represented. It is time to take action and champion the cause of RCV to create a more inclusive and representative electoral process.
Introduction
The evolution of electoral systems has often been marked by a quest for greater inclusivity and representation, making ranked voting a timely and relevant topic. This innovative approach allows voters to rank candidates based on their preferences, enhancing voter engagement and empowering unions to ensure that every member’s voice is heard in leadership contests.
Furthermore, as ranked voting gains traction, it prompts critical questions:
- Can this system truly mitigate the challenges of traditional voting methods?
- How can unions effectively implement it to maximize its benefits?
Addressing these questions is essential for union leadership seeking to navigate the complexities of electoral processes.
Define Ranked Voting and Its Core Principles
Ranked voting explained refers to the electoral system known as ranked selection, or ranked-choice balloting (RCV), which is designed to empower voters by allowing them to prioritize candidates based on their preferences. This innovative approach enables individuals to , and beyond, rather than restricting them to a singular selection. The primary objective of ranked voting explained is to ensure that the winning candidate garners widespread support, effectively mitigating the impact of ‘spoiler’ candidates who could skew election outcomes.
Key principles of ranked voting explained include:
Voters can articulate nuanced preferences, leading to a more representative outcome. Ranked voting explained indicates that by allowing voters to rank multiple candidates, RCV significantly reduces the likelihood of wasted votes on less popular contenders. Furthermore, candidates are incentivized to appeal to a broader audience, fostering a more constructive electoral atmosphere.
Statistics reveal that the concept of ranked voting explained can markedly enhance voter engagement and turnout. Currently, RCV is employed in 51 jurisdictions, including the states of Alaska and Maine. Studies indicate high voter satisfaction, with 94% of respondents from New York City reporting a solid understanding of the ranked voting explained system. Additionally, the concept of ranked voting explained has been associated with increased participation among traditionally underrepresented demographics, thereby enriching the democratic process.
The importance of ranked-choice elections for unions cannot be overstated. This system, as ranked voting explained, ensures that the voices of all members are acknowledged and represented, particularly in competitive leadership contests. Votem’s versatile online platform, CastIron, supports various ballot types and methods, facilitating the effective implementation of RCV within unions. A notable example of ranked voting explained in labor organizations is the 31st City Council seat race in Queens, where Selvena Brooks-Powers emerged victorious. This case illustrates how RCV can secure representation for the community, thereby reinforcing the democratic process within unions and enhancing their efficacy in advocating for workers’ rights.

Contextualize Ranked Voting in Modern Elections
The concept of ranked voting explained shows how ranked-choice voting (RCV) has gained significant traction in recent years as a transformative solution to the limitations of traditional voting systems in the United States. With over 50 jurisdictions implementing RCV, including prominent cities like New York and San Francisco, this innovative approach not only but also significantly improves representation. This makes RCV particularly relevant for unions and organizations dedicated to empowering their members. Research indicates that jurisdictions using RCV have experienced a 10-point rise in voter turnout compared to the primaries and runoff contests they replace, highlighting a significant increase in participation.
Furthermore, RCV promotes a more varied pool of candidates, encouraging individuals from diverse backgrounds to run without the fear of ‘wasting’ votes. For instance, a 2021 FairVote study revealed that candidates of color received more votes than their White counterparts in RCV contests, underscoring the method’s effectiveness in promoting inclusivity. The achievement of Alaska Native voters in selecting Mary Peltola during the 2022 polls further illustrates how RCV can empower underrepresented communities. As unions strive to ensure that votes accurately reflect the preferences of their members, RCV emerges as a compelling option that aligns with their democratic values and objectives.
However, it is essential to consider the challenges associated with ranked voting explained, such as the need for comprehensive voter education and concerns about potential ballot exhaustion, which can impact its effectiveness. As Deb Otis, Director of Policy and Research at FairVote, emphasizes, understanding the data-driven case for voting reform is crucial for maximizing the advantages of RCV. By addressing these challenges, union leadership can harness the full potential of ranked voting explained to create a more inclusive electoral process.

Trace the Historical Development of Ranked Voting
The origins of ranked voting explained can be traced back to the 19th century, when it emerged in Europe as a method for achieving proportional representation. This system underwent modifications in the United States during the Progressive Era, where various states experimented with (RCM) in local contests. Notably, single-winner ranked choice elections were employed in 11 states for party primaries from the 1910s to the 1930s, while multi-winner ranked choice elections were utilized in approximately two dozen cities between the 1910s and the 1950s. A significant milestone occurred in 2016 when Maine became the first state to adopt ranked-choice procedures for statewide elections. This historical trajectory underscores a growing recognition of the necessity for electoral systems, with ranked voting explained, that more effectively represent diverse voter preferences and mitigate polarization. As jurisdictions continue to embrace [Ranked Choice Voting](https://votem.com/4-strategies-for-voting-online-in-union-elections) (RCV), including the forthcoming decision on ranked choice selection in Greenbelt, MD, in November 2025, ranked voting explained remains a pivotal element in the ongoing discourse surrounding electoral reform. As Krist Novoselic, Chair of FairVote’s Board of Directors, aptly noted, ‘Ranked Choice Voting is not a new idea. It is constitutionally protected and has a long history in our nation.

Examine Key Characteristics and Mechanisms of Ranked Voting
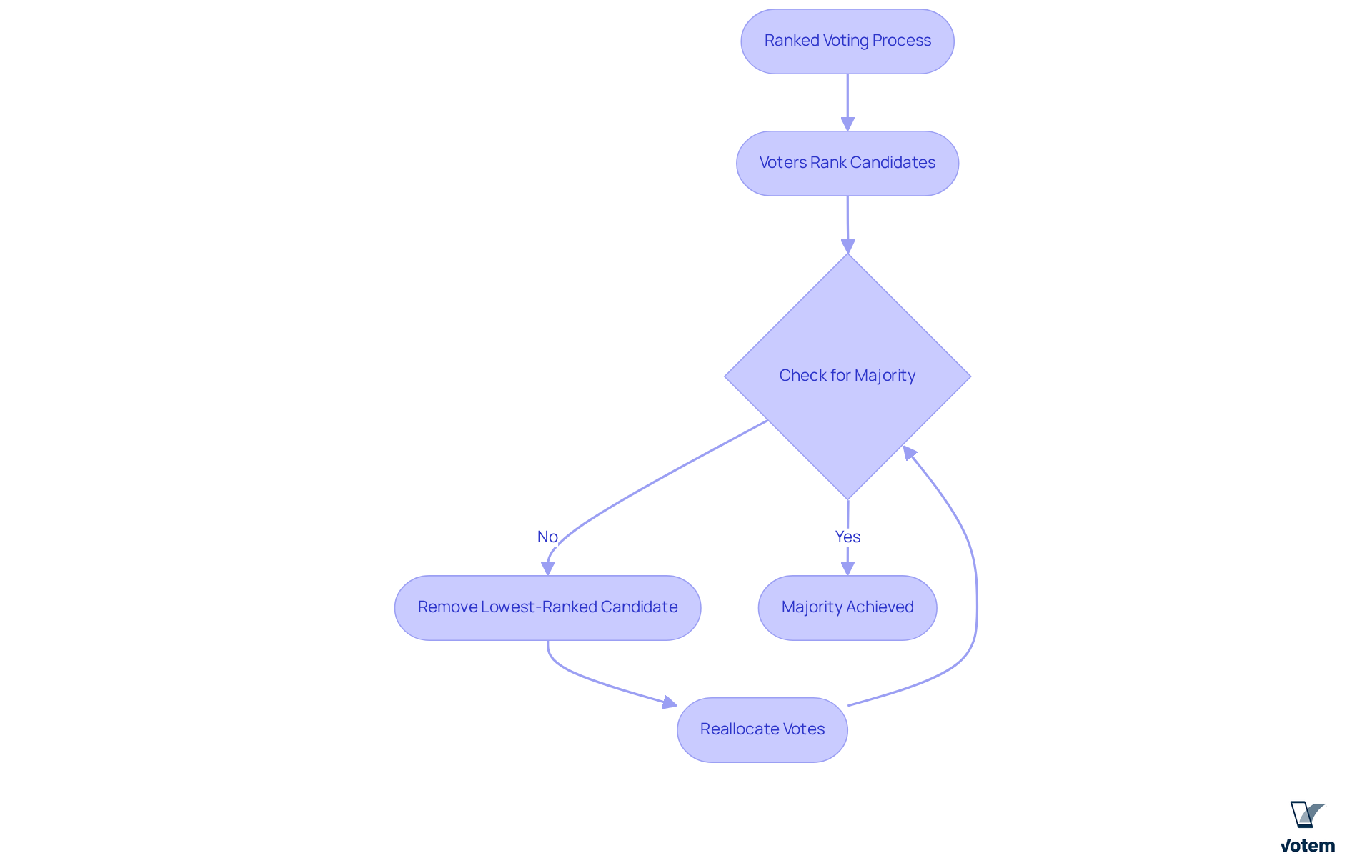
The concept of ranked voting explained includes several key characteristics that significantly enhance the electoral process. Ranked voting explained demonstrates that by allowing voters to rank multiple contenders, RCV enables a more nuanced expression of preferences. When no individual secures a majority of first-choice votes, ranked voting explained involves the and the reallocation of their votes according to the next preferences indicated by voters. This iterative process continues until a candidate achieves a majority, ensuring that the elected representative enjoys broad support.
One of the most compelling advantages of ranked voting explained is that it encourages candidates to appeal to a wider audience. Candidates must aspire to be the second or third choice of voters who may favor other candidates as their first choice. This dynamic fosters a more inclusive and competitive electoral environment, which is particularly beneficial for unions striving to engage their members in the electoral process.
Votem’s CastIron platform enhances this process by streamlining the act of casting votes, making it easier, faster, and more accessible. With its patented online voting solutions, Votem ensures that voters can participate in polls securely and conveniently, whether at home, in the office, or on the go. The platform’s robust security measures and user-friendly interface bolster voter confidence and participation. Research indicates that ranked voting explained can lead to increased voter satisfaction and participation; for instance, during the 2021 mayoral primary, 94% of New York City voters reported that they understood ranked voting explained well. Moreover, ranked voting explained has been shown to enhance representation, particularly for women and individuals of color, by lowering barriers for aspirants and promoting a diverse array of perspectives in voting.
In union votes, RCV’s features can help guarantee that victorious candidates genuinely represent the majority’s preferences, thereby enhancing the legitimacy of electoral outcomes. This method not only promotes a more civil campaign environment but also aligns with the democratic values of inclusivity and representation, supported by Votem’s commitment to accessible and transparent elections.

Conclusion
Ranked voting represents a transformative approach to electoral systems, particularly valuable for unions striving to amplify member voices and enhance democratic processes. By allowing voters to rank candidates based on their preferences, this method fosters a more inclusive and representative outcome, ultimately ensuring that elected representatives possess broad support.
The advantages of ranked voting are compelling. Increased voter engagement, minimized wasted votes, and the promotion of civil campaigning are just a few benefits that stand out. Evidence from jurisdictions that have adopted ranked-choice voting demonstrates significant improvements in voter turnout and satisfaction, particularly among underrepresented communities. Furthermore, the historical context of ranked voting underscores its evolution and growing acceptance as a means to address the limitations of traditional electoral systems.
In conclusion, embracing ranked voting is not merely a reform; it is a vital step toward a more equitable electoral landscape. Unions and organizations are encouraged to consider the implementation of ranked-choice voting as a means to enhance representation and inclusivity within their ranks. As the discourse around electoral reform continues to evolve, the adoption of ranked voting can play a crucial role in shaping a democratic process that truly reflects the diverse preferences of all members.
Frequently Asked Questions
What is ranked voting?
Ranked voting, also known as ranked-choice balloting (RCV), is an electoral system that allows voters to prioritize candidates by ranking them based on their preferences, rather than selecting just one candidate.
What are the core principles of ranked voting?
The core principles of ranked voting include enhanced voter choice, minimized wasted votes, and promotion of civil campaigning. This system enables voters to express nuanced preferences and encourages candidates to appeal to a broader audience.
How does ranked voting reduce wasted votes?
Ranked voting reduces wasted votes by allowing voters to rank multiple candidates, which decreases the likelihood that votes will be cast for less popular contenders who may not win.
What impact does ranked voting have on voter engagement?
Ranked voting has been shown to enhance voter engagement and turnout. Statistics indicate that it can lead to increased participation among traditionally underrepresented demographics.
Where is ranked voting currently used?
Ranked voting is employed in 51 jurisdictions, including the states of Alaska and Maine.
What is the significance of ranked-choice elections for unions?
Ranked-choice elections are important for unions as they ensure that the voices of all members are acknowledged and represented, especially in competitive leadership contests.
How does Votem’s platform support ranked voting?
Votem’s online platform, CastIron, supports various ballot types and methods, facilitating the effective implementation of ranked-choice voting within unions.
Can you provide an example of ranked voting in action?
A notable example of ranked voting is the 31st City Council seat race in Queens, where Selvena Brooks-Powers won, demonstrating how RCV can secure representation for the community and reinforce the democratic process within unions.
List of Sources
- Define Ranked Voting and Its Core Principles
- Ranked Choice Voting Elections Benefit Candidates and Voters of Color – FairVote (https://fairvote.org/report/report_rcv_benefits_candidates_and_voters_of_color)
- Ranked choice voting – SciLine (https://sciline.org/elections/ranked-choice-voting-quotes)
- What We Know About Ranked Choice Voting, Updated for 2025 (https://americanbar.org/groups/public_interest/election_law/american-democracy/our-work/what-we-know-about-ranked-choice-voting-2025)
- Pros and Cons of Ranked-Choice Voting (https://rankedvote.co/guides/understanding-ranked-choice-voting/pros-and-cons-of-rcv)
- Contextualize Ranked Voting in Modern Elections
- Ranked Choice Voting (https://ncsl.org/elections-and-campaigns/ranked-choice-voting)
- Case Studies (https://starvoting.org/case_studies)
- Ranked choice voting elections benefit candidates and voters of color: 2024 update – FairVote (https://fairvote.org/report/communities-of-color-2024)
- Jesuit Resource – Election Day Quotes (https://xavier.edu/jesuitresource/online-resources/quote-archive1/election-dayvoting)
- Research and data on RCV in practice – FairVote (https://fairvote.org/resources/data-on-rcv)
- Trace the Historical Development of Ranked Voting
- A Brief History of Ranked Choice Voting – FairVote (https://fairvote.org/a-brief-history-of-ranked-choice-voting)
- Ranked choice voting in US goes back more than a hundred years – FairVote (https://fairvote.org/ranked_choice_voting_in_us_goes_back_more_than_a_hundred_years)
- U.S. Elections and Ranked Choice Voting: An Early History, in Five Acts – Rank The Vote (https://rankthevote.us/us-elections-and-ranked-choice-voting-an-early-history)
- Examine Key Characteristics and Mechanisms of Ranked Voting
- Ranked Voting and Questions About Election Integrity – FairVote (https://fairvote.org/report/ranked-voting-and-questions-about-election-integrity)
- How Ranked Choice Voting ‘Moves the Needle’ of Politics – Rank The Vote (https://rankthevote.us/how-ranked-choice-voting-moves-the-needle-of-politics)
- Ranked-choice voting (RCV) (https://ballotpedia.org/Ranked-choice_voting_(RCV))
- What We Know About Ranked Choice Voting, Updated for 2025 (https://americanbar.org/groups/public_interest/election_law/american-democracy/our-work/what-we-know-about-ranked-choice-voting-2025)
- Ranked voting | Pros and Cons, Explanation, Examples, & Facts | Britannica (https://britannica.com/topic/alternative-vote)

